AC Automatic Voltage Regulator atau yang lebih dikenal dengan nama STAVOL, adalah sebuah peranti yang wajib dimiliki untuk mengatasi Tegangan listrik yang kurang stabil.
Dari sekian banyak Stavol yang beredar di pasaran, Merek Matsunaga lah yang paling banyak digunakan. Di samping harganya yang cukup ter jangkau, kualitas nya pun tidak meragukan ( Penilaian Penulis ).
Dengan alasan inilah penulis tertarik untuk mengobrak-abrik isi dari benda yang berwarna Merah Putih ini. Dan inilah hasilnya.
1. Skema Tarfo Model Servo Motor Control ( SMC ) 9 Volt.
2. Skema Trafo Model Servo Motor Control ( SMC ) 12Volt.
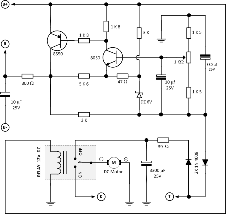
4. Skema PCB Servo Motor Control ( SMC ) 12 Volt.
6. Perkabelan Trafo Servo Motor Control 12 Volt.
8. Posisi B ( 220V OUT ).
9. Perbandingan ukuran Trafo model lama ( SMC 9 Volt ) dengan model baru ( SMC 12 Volt ).
10. Posisi Motor pada Satvol model Lama.
11. Posisi Motor pada Stavol model Baru.
Cara menentukan Pin + ( Positif ) dan - ( Negatif ) pada Motor.
Lepaskan semua kabel yang menempel pada papan SMC. Beri tegangan DC antara 6 volt s/d 9 Volt pada kabel motor. Perhatikan arah putaran A, pastikan arah nya ke kanan. Kalau arah nya terbalik, tukar polaritas tegangan pada kabel. Jika sudah yakin A berputar ke arah kanan, beri tanda pada kabel yang mendapat polaritas tegangan positif dan kabel yang mendapat tegangan negatif.
Umumnya Trafo Stavol Matsunaga melakukan penguatan tegangan ( Step Up ) ketika A berputar ke arah kiri dan berputar ke arah kanan saat menurunkan tegangan ( Step Down ). Tapi pada pada tipe tertentu ada juga Trafo Stavol Matsunaga melakukan Step Up ke arah kanan dan Step Down ke arah kiri. Untuk itu dalam menentukan pin polaritas motor, pastikan A berputar ke arah kiri.
Cara menentukan Trafo Stavol Step Up ke arah kiri atau ke arah kanan.
Pastikan semua kabel yang menempel pada papan SMC, sudah dilepas. Pasang steker Stavol pada colokan listrik, dan hidupkan Stavol. Dengan menggunakan sarung tangan karet, putar secara manual A ke kiri dan ke kanan sambil memperhatikan posisi jarum Volt meter Stavol. Jika jarum Volt meter menunjukkan adanya peningkatan tegangan ketika A diputar ke arah kanan , berarti Step up Trafo ke arah kanan. Sebaliknya kalau saat A diputar ke arah kiri, berarti Step Up Trafo Ke arah kiri.
Menentukan penempatan saklar K1 dan K2.
Saklar K1 dan K2 adalah pembatas gerakan A, dengan cara memutuskan sambungan G atau D ke W, ketika A menyentuh saklar K1 atau saklar K2.
Cara praktis menentukan penempatan Saklar K1 dan K2 adalah sebagai berikut :
- Pastikan semua kebel terpasang dengan baik pada papan SMC.
- Pasang Steker Stavol pada colokan listrik dan hidupkan Stavol.
- Saat A bergerak, tekan saklar K1 atau saklar K2,
- Jika A berhenti bergerak ke arah saklar K1 ketika saklar K1 ditekan, berarti pemasangan nya sudah benar. Sebaliknya, jika A berhenti bergerak ke arah saklar K1 ketika saklar K2 yang ditekan. Berarti pemasangan nya terbalik, tukar kabel G dan Kabel D.
Fungsi Relay.
Dalam keadaan On, Stavol selalu melakukan penyesuaian tegangan output secara otomatis se irama dengan perubahan tegangan listrik yang masuk. Jika tegangan yang masuk kurang dari 220 Volt, maka Stavol melakukan penguatan ( Step Up ). Demikian pula sebaliknya, jika tegangan yang masuk lebih dari 220 Volt, maka Stavol melakukan pengurangan ( Step Down ).
Pada saat Stavol dimatikan dalam kondisi tegangan listrik kurang dari 220 Volt, maka Stavol siap digunakan pada pemakaian berikutnya dalam posisi Step Up. Jika pada saat Stavol di On kan kembali, tegangan listrik dalam kondisi tinggi ( lebih dari 220 Volt ). Maka pada Outlet Stavol akan keluar tegangan yang sangat tinggi. Meski pun kejadian tersebut hanya sesaat ( karena Stavol akan segera melakukan penyesuaian ) tapi cukup membahayakan peranti elektronik yang tersambung ke Stavol.
Untuk itulah Stavol Matsunaga diberi rangkaian pelindung tegangan output, yang terdiri dari sebuah Relay, dan sejumlah komponen yang berfungsi sebagai perata arus ( Adaptor ).
Pada saat Stavol dalam kondisi On, rangkaian ini bertugas menyumbangkan Motor dengan rangkaian pengendali otomatis. Dan ketika Stavol dimatikan, sambungan tersebut diputuskan dan motor disambung kan ke rangkaian adptor. Karena pada rangkaian adaptor terdapat sebuah Elco yang terus-menerus diberi muatan dengan tanpa beban sedikit pun, maka saat tersambung ke motor, Elco tersebut tersebut masih memiliki tenaga yang cukup kuat untuk memutar A dan memastikan Stavol siap digunakan dalam posisi Step Down, pada penggunaan berikutnya.
Kerusakan Stavol dan cara memperbaikinya.
Trafo Stavol bergetar saat dihidupkan.
- Tegangan listrik yang masuk lebih tinggi Voltase nya dari kemampuan Stavol. Periksa saklar penyesuai Voltase yang ada di belakang Stavol, dan pastikan batas tertinggi Voltase yang direkomendasi kan sudah berada di atas Voltase listrik yang akan digunakan.
- Saklar penyesuai Voltase pernah dibuka dan salah dalam pemasangan nya. Cek perkabelannya, dan benahi dengan mengikuti skema trafo yang ada di atas.
- Trafo Stavol korslet. Cek kondisi fisik kawat emailnya, bila sudah berubah warna menjadi kehitam-hitaman, kemungkinan besar Trafo tersebut sudah hangus dan tak dapat digunakan lagi.
A hanya bisa berputar ke satu arah saja.
- Motor Rusak, Cek dengan memberinya tegangan DC antara 6V s/d 9V. Bolak - balik polaritas tegangan yang diberikan, dan pastikan motor dapat berputar ke kanan kiri dengan lancar. Bila motor hanya bisa berputar ke satu arah saja, itu berarti motor sudah rusak ganti dengan yang baru.
- Ada Transistor pada rangkaian SMC yang jebol, Uji satu persatu dengan menggunakan Ohm Meter. Ada baiknya sebelum di uji, cabut terlebih dahulu Transistor tersebut dari papan SMC, agar hasil pengujian nya meyakinkan.
- Saklar K1 atau K2 rusak. K1 dan K2 adalah Saklar tipe Push-Button (NC) yang berfungsi memutuskan sambungan ketika ditekan, dan menghubungkan sambungan saat tidak ditekan. Cek kondisi nya dengan menggunakan Ohm meter X1.
Demikian, semoga ada manfaatnya.














